" />
(一) 進度計劃
本項目起始計劃為2010年02月~2012年05月。實際完成時間至2012年12月。按照項目設計,整個計劃劃分為六個階段開展工作:
1.第一階段:準備階段(2010.2~2010.4)
(1)調研各單位已有的科技成果及課題承擔能力,進行統計分析及匯總;
(2)根據調研情況擬定項目的詳細實施工作大綱,初步確定項目研究內容、工作分工及階段完成計劃方案等。
(3)各承擔單位上報任務分解落實計劃。科學技術部初審,項目負責人終審確定。
2.第二階段:實施階段(2010.4~2010.8)
(1)進行體系建設;
(2)制度修訂及優化。
3.第三階段:實施階段(2010.4~2011.4)
(1)按進度計劃實施階段,確定2010年錄入技術質量集約化信息平臺的階段成果;
(2)錄入成果。
4.第四階段:實施階段2011.5~2012.7
(1)確定2011年錄入技術質量集約化信息平臺的階段成果;
(2)錄入成果。
5.第五階段:總結評比階段(2011.11~2012.5)
(1)內部驗收;
(2)優秀總結評比;
6.第六階段:成果應用階段(2012.12~2014.1)
總結研究成果,撰寫研究報告。
(二) 實施過程
1.第一階段:準備階段
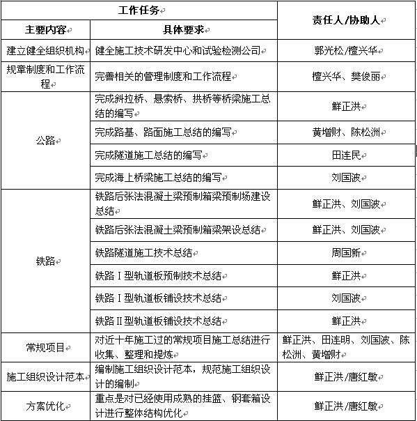
2010年4月,課題組完成了《技術質量集約化管理》工作任務分工
《技術質量集約化管理》工作任務分工


2.第二階段:實施階段
(1)成立施工技術研發中心和試驗檢測公司
中交路橋成立并逐步擴大企業施工技術研發中心的規模。制定了強化施工技術研發中心人才,服務于企業的發展戰略。加強技術支撐體系建設,夯實技術創新的物質基礎,保障物資設施,軟硬件設施配備滿足需求。
要求企業所屬各項目部每年選派5-10人到研發中心工作,期間,由研發中心統籌安排,實行研發人員輪換機制。既保證了人員的穩定性和持續性。又帶動了一批技術人員的快速成長。從而更好地服務于工程項目。
2010年-2011年建立健全了路橋建設(貴州)試驗檢測公司組織機構,進一步完善了試驗公司的管理制度和工作流程,規范行為準則,使各項管理工作更加標準、規范。
2012年完成了升甲工作,于5月11日獲得“公路工程綜合甲級”等級證書。
(2)完善相關的管理制度和工作流程。
2010年,相繼出臺了《路橋集團國際建設股份有限公司施工技術方案集約化管理辦法》、《路橋集團國際建設股份有限公司施工技術研發中心管理辦法》、《路橋集團國際建設股份有限公司施工技術研發中心施工方案編制管理辦法》等制度。中交路橋科學技術部進行了專項匯報,并行文下發至所屬各單位。
(3)2010年5月,課題組完成完成技術資料庫架構的設計工作。
技術質量資料共享平臺設置在工程項目管理系統—綜合管控—技術質量管理下,以各單位為組織樹,如下圖:

按照公路、鐵路、市政、隧道、水工、施工技術指南、近十年(2000-2009)年常規項目施工總結、近十年(2000-2009)年科技成果、質量案例庫及其他類別進行資料分類歸集共享。

(4)項目組完成了將階段性成果,并納入技術質量信息化平臺。
2010年至2011年,經課題組反復的討論、修改、優化,相繼完成了46項研究成果,詳見下表。
2010年度技術質量集約化階段成果匯總


2011年度技術質量集約化階段成果匯總

(5)優化過程
在信息系統上增設質量案例庫模塊,各單位在系統中及時上傳質量事故、質量問題、質量亮點等典型事例,達到資源共享學習的效果,并適時從中選取典型質量案例組織學習交流。
版權聲明:本文系工程建設網獨家稿件,版權為工程建設網所有。轉載須注明來源及作者,否則將追究法律責任。
工程建設網首頁 | 關于我們 | 聯系我們 | 管理案例 | 會議活動 | 施工企業管理雜志 | 我要投稿
版權所有:北京華信捷投資咨詢有限責任公司《施工企業管理》雜志社
地址:北京市豐臺區南四環西路186號漢威國際廣場二區9號樓5M層西區郵編:100070電話:010-68520349傳真:010-68570772E-mail:sgqygl@chinacem.com.cn
京公網安備 11010202007072號 京ICP備09092133號-1 Copyright ?2000-2015 工程建設網 保留所有權利